2024年,学校本科教学工作坚持以习近平新时代中国特色社会主义思想为指导,认真贯彻落实党的二十大、党的二十届三中全会和全国教育大会精神,在校党委的坚强领导下,围绕落实立德树人根本任务,以构建高水平蓝色人才培养体系为目标,以“深化本科教育教学改革三年行动计划”为抓手,紧紧把握高等教育改革新理念、本科人才培养新目标、国家重大战略新部署和行业产业发展新趋势,聚焦本科人才培养中心工作和审核评估重点任务,推动本科教育教学工作高质量发展,各项改革取得新成效。
一、以课程思政引领,落实立德树人根本任务
2022年6月,学校作为第一批会员单位,加入航海类高校课程思政联盟。开展省级课程思政示范课程遴选工作,获批5门省级课程思政示范课程和1个省级课程思政教学研究中心。在第四届全国高等农林院校课程思政教学案例评选中,我校获评3项课程思政优秀教学案例,其中优秀视频案例奖1项,优秀文字案例奖2项。


积极推动新版人才培养方案和课程大纲的修订工作,分专业类别组织了5次校外专家论证评审会,邀请各领域知名专家对我校41个在招专业的本科人才培养方案进行了把脉评审,全面落实OBE理念、科学设计课程体系、强化优势特色学科的交叉融合、增加实践教学比例,使新版人才培养方案更具前瞻性和建设性。并以新版人才培养方案为基础,全面编制了符合学校特色、适应学生特点的课程教学大纲,支撑人才培养方案的落地、落实。

三、扎实推进“五育并举”,培养时代新人
完善通识教育体系,新开设《中国传统文化概论》《中华民族共同体概论》等9门通识课程,注重以德育人。结合培养方案的修订改革体育教育的课程设置、教育模式,提升学生的身体素质、运动技能、体育精神和综合素养,推进“三球一操”特色运动项目,强化以体塑人。积极参加辽宁省美育浸润行动,自2022年起连续3年获批此项目;迎接辽宁省艺术类课程专项评估,经过线下自评和专家进校评审,我校的公共艺术类课程建设情况得到专家的好评,进一步夯实了美育基础。



四、立足“四新”,专业建设取得新成效
积极申报新专业,贯彻落实教育部和省教育厅聚焦紧缺专业人才培养的工作指导,于2024年获批“生物育种技术”新专业,成为全国首批获批该专业的三所高校之一,并于9月首次招生,体现了我校在水产种业领域的前瞻性和创新力。积极探索微专业的建设与发展,2024年,以项目制方式建设2个微专业,创新专业建设手段,为学生提供更加多元化、个性化的学习选择。水产养殖学专业接受教育部教育质量评估中心组织的水产类国家一流专业三级认证工作,作为教育部农学门类三级认证试点专业之一,我校圆满完成了三级认证试点专业的线上评估工作。

五、坚持分层推进,教材建设取得新进展
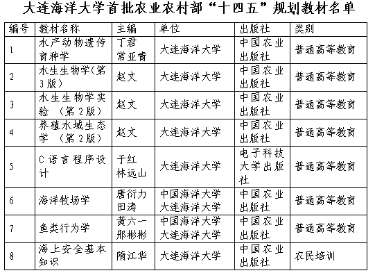
积极开展规划教材建设工作,获批5部“十四五”国家级职业教育规划教材、8部农业农村部“十四五”规划教材、5部辽宁省职业教育“十四五”第二批规划教材。并根据教育部及省教育厅要求推荐我校3部优质教材参评“十四五”国家级规划教材。2024年开展了校级规划教材认定和校级规划教材立项建设工作,进一步增强我校教材建设水平。



六、推进智慧化资源建设,提升课堂教学保障能力
学校加大教学信息化支撑条件建设,升级校园主干网络,实现校园教学区域无线覆盖。改建56间常态化智慧黑板教室,改建40间集录制、听课、巡课功能于一体的多媒体教室,新建改建5间具有录播和互动研讨功能的智慧教室,有效支撑了线上线下、校内校外、课堂内外的全场景高效教学。开展超星平台在线课程建设以来,至今共有580余名教师自建在线课程近2200门次,建设题库试题数186万余条,发布作业数20余万条,组织学生签到、投票、问卷、抢答、测验等各类线上教学活动近14万次,参与学生近3万余人次。


七、注重教学研究成效,提升教师教书育人能力
以提升教学质量为核心,以培育高水平教学成果为目标,合理规划教学改革研究方向,进一步完善项目监督管理机制,激励教师积极参与学校教学改革研究。获批省规划课题、省级高质量产学合作协同育人项目等课题立项64项。完成3项教育部“新农科”课题、11项省规划课题、108项校级教改等项目的结题验收。立项2024年度校级教改项目77项,以专项促教改,以教改促建设,积极推动教考分离、达成度评价工作走深走实。助推学校教研室改系工作有序进行,成立38个系,设系主任38人,系副主任64人,调整专业负责人40人,有效整合教学科研资源。教师发展中心积极组织开展新入职教师培训、教学沙龙、专题讲座、网络研修及名师教学观摩等活动,全面提升教师教学能力和水平。2024年我校获评4名省教学名师,进一步彰显名师在本科教学中的示范引领作用。
省规划课题获批文件






第二批辽宁省高质量产学合作协同育人项目名单

2024年获评省级教学名师

名师风采展示




八、深入推进高质量教考分离,一体推进考风、学风、教风
高起点建设教考分离试题库考试管理平台,全面提高课程建设质量,深入实施教考分离,严格课堂教学管理,确保课程教学质量。严把考试出口关,深入推进教育评价改革,切实提高人才培养质量,首次实现试题库命题考试课程全覆盖,流水作业网上阅卷公共基础通识课程全覆盖。进一步通过严肃考风考纪推动优良校风、学风建设,严格校规校纪刚性约束。首次实施了体育场馆集中考试,覆盖7个学院,14门课程,1517人次的学生集中安排在体育场馆组织考试。

九、全员动员,扎实推进审核评估评建工作
发布《大连海洋大学本科教育教学审核评估评建工作推进方案》,成立评建工作办公室,建立牵头部门-责任部门-配合部门协同联络机制,召开专家培训报告会,印制审核评估评建应知应会手册,上线审核评估专题网站,积极营造“人人参与评估”的良好氛围。
聚焦人才培养关键环节,有序推进自评自建工作。编制《2023-2024学年本科教学质量报告》,校对近三年核心数据(30必选+16可选),修订完善《自评报告》(第四稿);开展3轮教学档案检查和1次模拟演练;收集整理专家案头材料,陆续开展新版本科人才培养方案、教学大纲、本科教育教学改革文集、本科教育教学典型案例的筛选、编辑、校对、排版、印制(出版)工作;加大教学信息化支撑条件建设,完成巡课评价系统的搭建并投入使用;多次召开本科教学工作会议讨论评估评建举措,并将审核评估推进工作纳入校领导重点督办事项,实行周报督办制度。
缜密部署迎评工作

审核评估专题网站

编发应知应会手册

邀请教育部审核评估专家作专题报告

十、产教融合促发展,完善特色实践育人体系
聚焦应用型人才培养目标,全面总结凝练实践育人成效,统筹校内外各类实践教学资源,丰富实践教学内容,改革实践教学方式,积极构建“一中心、四模块、四层次、五结合”实践教学体系,实现四年不间断浸润实践。
推动产教深度融合,主动对接区域经济社会发展需要,积极推进现代产业学院建设,新获批辽宁省现代产业学院1个,总数达到7个,支撑专业18个,合作企业30余个。建设67门校企合作课程。推动项目案例库建设,建设45个真实项目案例库,案例数497个。强化基于项目的实践教学方法改革,支撑课程285门,并实现在校内开放共享。加强校外实践教育基地建设,新增实践教育基地12个,不断提升育人成效。
大连海洋大学蓝色实践教育体系

获批辽宁省现代产业学院


学校将2025年的本科人才培养工作定位为“以评促建教学质量提升年”,2025年也是“十四五”规划的收官之年,学校将以新一轮本科教育教学审核评估为契机,以提升人才培养质量、打造一流本科教育为目标,以学科融合、科教融合、产教融合为抓手,采取创新人才培养模式、深化新农科2.0建设、优化专业布局结构、强化智慧化课程建设、完善教学信息化建设、规范实践教学基地建设、培育高质量教学成果等举措,全面深化本科教育教学改革,严肃工作纪律、严格工作要求、严把工作标准、严管工作作风、严守工作成效,大力推进我校本科教育教学的高质量发展。


